Chargement...
Horaires d’ouverture : du Lundi au Vendredi de 9:00 à 20:00 et le Samedi de 9:00 à 12:00 – Dimanche et jours férié : urgences uniquement
Tu vois, le monde se divise en deux catégories, ceux qui ont un pistolet chargé et ceux qui creusent. Toi, tu creuses.
Clint Eastwood dans Le bon, la brute et le truand
Depuis la nuit des temps, certains sujets ne peuvent être débattus au risque de créer des polémiques. Que ce soit l’environnement, la santé, la guerre… bref, ce qui peut nuire à l’Humain en d’autres termes. Dans les années 90 pour celles et ceux qui s’en souviennent, le SIDA (ou VIH) était une maladie qu’on prêtait à tous les homosexuels. Dans les années 2000, avec notamment les attentats qui se sont produits au cours des dernières années sous la République d’Hollande, c’était le terrorisme. Dès lors un débat sous le signe de l’apaisement, comme dirait un certain journaliste de Cnews, confronte deux points de vue voire deux idéologies – on se souvient de cette confrontation musclée entre Dieudonné et Alain Soral pour ne citer que cet exemple – tout le monde s’offusque et tout le monde élève la voix.
Mais pourquoi parler de cela en introduction d’un article qui parle d’IA ? Tout simplement parce que certains prétendus experts – ils se sont auto-proclamés comme tels si on les écoute bien – disent à qui veut bien l’entendre que l’IA est l’avenir de demain. D’un certain côté, ils n’ont pas tort car l’IA peut être une solution innovante comme par exemple en médecine. En revanche, de dire que l’IA est ce qui va sauver l’Humanité… il faut vivre dans une grotte pour oser dire de telles calomnies !
Bref entre contrôle mesuré de l’IA, vulgarisation du concept d’IA, code QR et responsabilité désavouée, on va voir tout cela ensemble et pourquoi l’IA est devenue aujourd’hui la « bonne excuse » qui rend service à tout le monde, sauf les vrais experts.
1. Une amie qui vous veut du bien (avec un mais)
Prenons un exemple simple connu de toutes et tous : ChatGPT d’OpenAI. ChatGPT est un logiciel doté d’une IA – acronyme d’Intelligence Artificielle – et ce logiciel est doté d’un talent extraordinaire ! Celui de compiler un résumé sur un document ou un livre en se basant sur des données dans lesquelles il va puiser. Ce logiciel est tellement extraordinaire qu’il est facile de se rendre compte – quand on est expert – qu’il dit tout et surtout n’importe quoi. Mais pourquoi ? La réponse se trouve sous vos yeux.
Une IA est un ensemble de connaissances, non-vérifiées et vérifiées. Ce qui veut dire que la fausse part d’aléatoire dans une IA va permettre de rédiger un résumé pour reprendre l’exemple ci-dessus sans même pouvoir confirmer ou non que les données soient correctes. Et étant donné qu’on va gentiment laisser faire l’IA, on ne contrôle pas le résultat. ChatGPT est connecté en permanence à Internet, un endroit où vérités et mensonges se confondent faute d’avoir des personnes – des fact checkers – pour contrôler toutes les informations. Là où ça en devient dramatique, c’est que la vérité est noyée dans un ensemble flou et tout le monde y va de son couplet. Cet article n’a pas pour but de dire Oui l’IA c’est génial ou Non l’IA c’est nul car ce serait tomber dans ce travers justement démontré. En revanche, cet article – rédigé par un humain – est en capacité de dénoncer certaines entourloupes puisqu’il est rédigé par un humain et dûment documenté. Il ne faut pas se bercer d’illusions en pensant qu’une IA va préférer regarder des informations dans une bibliothèque reconnue d’utilité publique plutôt qu’un article de journal portant une direction politique précise.
De plus, en Décembre 2023, le monde découvrait la toute première émission de télévision gérée entièrement par une IA. La start-up américaine Channel 1 a pu démontrer avec un journal télévisé qu’il est possible de créer de l’information avec une IA. Seules les images ont été produites par des humains, donc réelles. Ce qui tend à se demander si le monde est toujours réel. Dans l’excellent film Matrix, la question est posée et laisse le spectateur répondre à sa guise à cette question. Cette question est l’une des pierres angulaires dans la philosophie antique, démontrée dans l’allégorie de la caverne exposée par Platon.
L’IA est une bonne amie à condition de maîtriser le sujet et pouvoir repérer les erreurs données et ainsi les rectifier. Le problème est que beaucoup d’auto-proclamés se vanteront de détenir la vérité et imposeront de cette manière leur vision du monde. N’est-ce pas ce que Elon Musk s’acharne de faire ? Ou Mark Zuckerberg avec Meta. Même s’ils sont devenus des acteurs incontournables dans le monde de la tech, leur légitimité ne peut être remise en question sous couvert de faits comme Ils ont réussi. Mais pour l’utilisateur comme vous, chères lectrices et lecteurs, qui n’avaient pas forcément toutes les connaissances requises pour vous permettre de croire ou non si leur légitimité est tout à fait honnête, qu’en est-il ? Où allons-nous dans ce monde ? Peut-on faire confiance à des prêcheurs de bonnes paroles – il n’ a jamais été dit et/ou prouvé qu’ils disent que des bêtises – juste parce qu’ils sont les acteurs actuels qui régissent le monde ?
2. L’IA générative : un nouveau jouet
Qu’est-ce que veut dire IA générative au juste ? Une intelligence artificielle générative, communément appelée GenAI, est une IA permettant de générer du texte, des images, des vidéos, de la musique… FN Meka est un rappeur qui n’existe pas. Ayant connu une explosion fulgurante sur TikTok, les propos décrits dans les textes qui ont été générés par une IA ont déplu à beaucoup de monde, notamment la maison de disques qui a conduit à son éviction…
C’est rigolo, non ?
Car si les propos ont été considérés comme choquants, c’est parce qu’on a dirigé l’IA dans une certaine direction. Comment une IA pourrait générer des stéréotypes racistes sur les personnes noires (la raison pour laquelle Capitol Records a mis fin au contrat) sans l’intervention humaine ? Par le plus simple des hasards ?
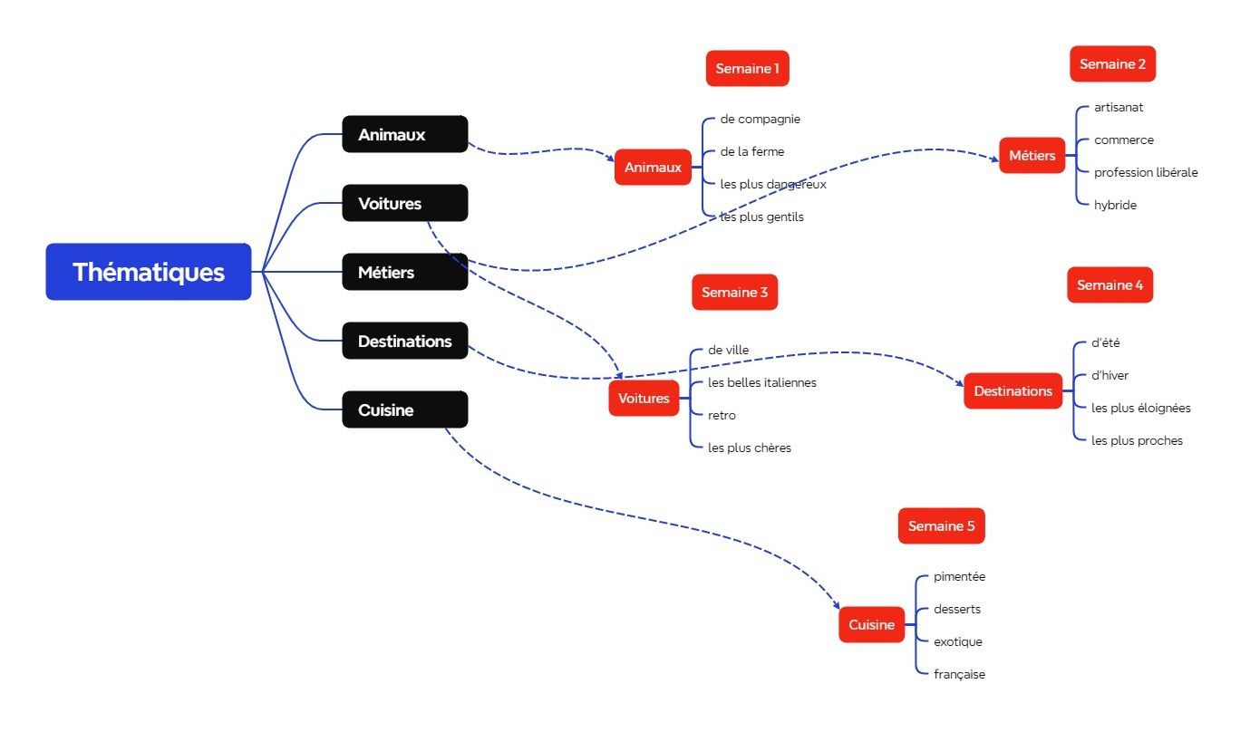
Dans la philosophie propre aux hackers, le hasard n’existe pas. Tout n’est qu’une suite plus ou moins logique d’événements qui amène à un résultat. Pour donner un exemple, vous recevez un courriel frauduleux avec un lien sur lequel vous cliquez. Vous vous retrouvez sur une fausse page PayPal et vous remplissez les champs. De là, le pirate qui vous a envoyé ce lien va avoir accès à votre compte bancaire et pouvoir ainsi faire des achats en débitant votre compte. Si toutefois vous auriez pris le temps de vérifier que le lien vers la page PayPal comporte le nom de domaine PayPal orthographié correctement, vous n’auriez pas un escroc en train de vous dépouiller sur votre compte bancaire. Vous ne pourriez pas vous cacher derrière « Mais c’est un hasard ! » très longtemps car vous représentez en soi la faille dans l’escroquerie. De là, qu’est-ce qui pourrait démontrer ou dire en tout cas que les propos tenus par FN Meka n’aient pas été instrumentalisés ? Tout et rien à la fois étant donné que la réponse de chacun reste subjective. En revanche, le fait que FN Meka ait été une star sur un réseau social comme TikTok, qui comptait 1,7 milliard d’utilisateurs dans le monde en 2022, cela produit forcément un phénomène d’identification aux propos tenus. Il est estimé à 1 milliard d’utilisateurs actifs mensuels dans le monde, dont 150 millions aux Etats-Unis seulement, qui étaient donc en mesure de connaître l’existence des propos et d’y adhérer ou non. FN Meka est le parfait exemple des dérives que peut comporter une IA générative. Il suffit de comprendre en premier lieu comment fonctionne un logarithme avec un schéma en prenant pour exemple des thématiques qui pourraient être abordées pendant un live sur TikTok.
Chaque sujet est divisé en plusieurs parties, ce qui constitue une variété de sujets dans une thématique donnée pour chaque semaine et modulable à souhait. Si on constituait une IA sur ces thématiques, on aurait à chaque requête :
soit S pour Semaine, T pour Thématique et E pour Sous-sujet
S = [(TE1) ; (TE2) ; (TE3) : (TE4)] x Tx
soit x le nombre de thématiques préalablement défini
Plus le nombre de données sera grand, plus le hasard sera grand mais en déterminant une règle de ne pas reprendre un résultat déjà établi, alors les résultats resteront uniques et relativement pauvres. Si en revanche on détermine une règle de mélange, dans ce cas on aurait des absurdités comme par exemple une thématique et un sous-sujet différent de la thématique choisie.
C’est en ça qu’une IA générative est devenue le nouveau jouet de certains. Une IA exécute uniquement les ordres que l’humain lui confère et la façon dont on l’a entraîné. Les limites de cet entraînement ne lui permettent pas d’aller au-delà techniquement parlant. Dans les faits, et pour une raison toujours inconnue, une IA sait dépasser les « barrières » de son apprentissage à l’insu de l’Homme. Diverses études et recherches ont démontré que l’IA sait très bien mentir, tromper et représenter un réel danger. Si l’entraînement et son encadrement ne sont pas régis par des codes stricts, toutes les dérives peuvent arriver comme l’a démontré FN Meka ou le démontre tous les jours ChatGPT. Il suffit d’avoir cette réflexion d’aller au-delà des résultats et prendre le temps de vérifier chaque information et la source afin de déterminer la fiabilité des informations données par une IA, qui plus est générative. C’est effectivement une amie qui nous veut du bien avec un (mais).
3. Contrôle et rapport de force
Sans contrôle des informations transmises par l’IA, un rapport de force s’installe étant donné que deux idéologies vont s’opposer lors d’un débat. Etant donné que dans chaque camp le problème des professionnels et des auto-proclamés – honnêtement, vous pensez vraiment qu’un gamin faisant des vidéos dans sa chambre soit un expert qualifié ? – subsiste, il arrive que certaines dérives se produisent sur l’Homme.
Une brève anecdote. Sur un live sur TikTok parlant d’informatique, il a été reproché que le lien affiché sur le profil d’INFOPRO68 soit un lien frauduleux. Pour créer un compte entreprise, il faut un numéro SIRET ainsi que d’autres documents justifiant l’existence et l’activité de l’entreprise. Ce qui revient à dire qu’il serait très difficile mais pas impossible d’avoir une démarche illégale. De là, un auto-proclamé expert en informatique prétend détenir la vérité tandis qu’un professionnel de l’informatique va être mis en doute l’espace d’un instant ? La méfiance est compréhensible étant donné que n’importe qui en France peut ouvrir une entreprise en tant qu’auto-entrepreneur et met ainsi en exergue le problème du contrôle. En revanche, ceci implique un rapport de force qui en devient lassant. Tout professionnel n’a pas à justifier de ses capacités, l’exécution de tâches dans son domaine parlant d’elles-mêmes. Et on voudrait laisser ce contrôle à une IA ? C’est suicidaire car l’IA elle-même n’aurait pas la certification que les informations soient correctes de part et d’autre.
En ce sens, le code Q/R comme possible nouveau passeport laisse place à une idée de contrôle mais qui n’est pas du contrôle. Il a été remarqué pendant le confinement que le code Q/R pour les déplacements peut être frauduleux en soi. Et en ayant ChatGPT comme escroquerie de la pensée étant donné que les informations ne peuvent pas être vérifiées en amont, cela créerait la société de rêve de certains auto-proclamés acteurs de la tech ? Sans parler de la perte de souveraineté d’un pays avec le transfert des données… N’est-ce pas Meta ? N’est-ce pas Google ? N’est-ce pas Amazon ?
Il devient urgent de constituer un espace d’échange équitable dans le monde virtuel et entre les différents pays tout en respectant les lois de chacun d’eux. Pour le moment, la responsabilité ne revient à personne car payer une amende imposée par l’Europe chez Google revient à laisser un pourboire au comptoir d’un bar… Les mesures et les sanctions disciplinaires sont encore trop légères sur les faits incriminés à ces « géants de la tech », les FIT comme ils avaient été nommés dans l’article Les réseaux sociaux ou l’art de rendre con.
4. Et les “réseaux sociaux”, dans tout ça ?
Le déclin proéminent d’une génération sacrifiée démontre l’absurdité martelée chaque jour par ces « réseaux sociaux » ainsi que le rapport de force dans le contrôle de l’information. Les « réseaux sociaux » déclinent toute responsabilité sur les menaces de cyberharcèlement notamment – toutes les mesures prises par Facebook et TikTok entre autres se révélant être un échec – qui sont de piètre qualité puisque ces derniers s’en remettent à des algorithmes farfelus qui condamnent la bienveillance (cf. l’exemple donné dans l’article Un « réseau social » à bannir de cette mère voulant partager un beau moment comme la naissance de chatons en live) et leurs opposés mais autorisent le cyberharcèlement en bande organisée pour se référer au texte de loi dans la vie réelle. De plus, les « réseaux sociaux » se cachent derrière des textes de loi qui sont imposés, dans le cadre de l’Europe notamment et profitent ainsi d’une faiblesse d’autorité au sein de l’Europe avec, en prime, le contrôle des données et leur utilisation puisque ces dernières sont légalement envoyées aux Etats-Unis et traitées généralement à des fins de vente. Il est de toute évidence urgent que des mesures plus strictes et fermes soient prises pour mieux contrôler ces déviances mais on préfère porter des allégations quant au devenir de l’Homme reposant sur les bonnes chimères de l’IA… Il n’est pas difficile de constater les dégâts causés en publiant une locution latine en commentaire sur une vidéo TikTok et de se voir refuser le commentaire au nom de comportements violents et activités criminelles, ladite locution latine étant Si vis pacem, para bellum…
La dissolution d’une communication plus proche entre les Hommes n’aidant pas, il est à prévoir un rebondissement dans les violences de toute sorte et une augmentation singulière de dépression dans les nouvelles générations (ce qui est déjà le cas). Il est à rappeler que 20,8% des 18-24 ans a été recensée en 2021 contre 11,7% en 2017… En quatre ans, ce pourcentage a quasiment doublé. Il est à rappeler aussi que la consommation d’antidépresseurs chez les jeunes en France a elle aussi significativement augmenté avec 78,07% de psychostimulants et 48,54% d’antipsychotiques entre 2014 et 2021. Ce sont des chiffres issus de l’étude du HCFEA (Haut Conseil de la Famille, de l’Enfance et de l’Âge) en Avril 2024. La crise sanitaire de 2021 n’ayant rien arrangé, il est aussi à rappeler que le cyberharcèlement et le harcèlement scolaire est toujours en augmentation. Toutes les sources de ces chiffres sont données en fin d’article comme d’habitude, vous prendrez le soin de les consulter.
5. L’autorité parentale à bout de souffle
Avec la baisse du pouvoir d’achat et ces déviances de plus en plus grandissantes, l’autorité parentale se retrouve malheureusement et très souvent à bout de souffle.
En 2021, les tribunaux ont prononcé 331 mesures de retrait total de l’autorité parentale et 26 mesures de retrait partiel ainsi que 415 mesures de retrait de l’exercice de l’autorité parentale.
C’est plus qu’inquiétant… À quand un auto-proclamé venant prouver que l’IA est le seul et unique remède à cette décadence ?
Entre ChatGPT qui est capable de sortir tout et n’importe quoi, les « réseaux sociaux » qui laissent la modération à des algorithmes qui ont des réactions sans queue ni tête (c’est que du code, rappelons-le… L’intelligence ne peut leur être transmise), des déviances sur ces plateformes et dans des établissements scolaires, la méfiance des personnes à l’égard de la tech et des solutions qui peuvent leur être proposées… faites-vous votre propre avis. Pour reprendre l’analogie dans Matrix, quelle pilule désirez-vous choisir ? Même si le monde prend une tournure plutôt radicale et violente, prêt à sacrifier les nouvelles générations tout en les laissant baigner dans un monde utopique fait d’IA et de vérités sans aucun certificat d’authenticité, il est nécessaire de se souvenir que le patrimoine culturel de manière générale est une garantie d’authenticité tout d’abord. Cet article n’amène pas à une conclusion plutôt optimiste ou plutôt pessimiste étant donné que chacun de nous se doit de porter une réflexion sur le chemin à prendre à titre individuel. La citation d’Orwell dans l’article Un « réseau social » à bannir faisant référence à savoir si on veut rester naïf ou non, la citation dans cet article le répétant. Malgré l’absence de connaissances, la cohérence est une bonne amie. Peut-être mieux qu’une IA cela dit…
Si vous avez des questions, je reste à votre disposition suivant les horaires d’ouverture d’INFOPRO68. Vous trouverez en haut de page les coordonnées ainsi que les horaires d’ouverture.
Comme toujours, n’oubliez pas que d’autres PDF traitant de l’actualité sont disponibles dont certains gratuitement ! Alors n’hésitez pas.
Portez-vous bien et à très bientôt !
Ecrit avec amour sans IA.
Liens
Le premier JT présenté par une IA
https://www.youtube.com/watch?v=7Ocyvo706sA
Allégorie de la caverne de Platon
https://fr.wikipedia.org/wiki/All%C3%A9gorie_de_la_caverne
FN Meka évincé de Capitol Records
https://www.huffingtonpost.fr/culture/article/le-premier-robot-rappeur-vire-de-son-label-pour-des-paroles-controversees_206940.html
Le nombre d’utilisateurs de TikTok dans le monde
https://fr.statista.com/previsions/1350844/nombre-utilisateurs-tiktok-monde
L’IA ment, triche et trompe
https://www.lefigaro.fr/sciences/l-intelligence-artificielle-ment-triche-et-nous-trompe-deja-et-c-est-un-probleme-s-inquietent-des-experts-20240511
Quand l’IA dérape
https://lactualite.com/sante-et-science/quand-lintelligence-artificielle-derape/
Pourquoi l’IA est un grand danger
https://www.maddyness.com/2020/06/12/pourquoi-solutionnisme-ia-grand-danger/
IA – danger ou progrès ?
https://www.lead-ia.com/blog/lintelligence-artificielle-danger-ou-progres-pour-lhumanite
L’IA, pas une si bonne amie
https://www.lapresse.ca/affaires/techno/2023-05-30/vie-numerique/l-ia-constitue-un-risque-d-extinction-pour-l-humanite.php
L’IA se nourrit d’IA
https://www.lefigaro.fr/secteur/high-tech/quand-l-intelligence-artificielle-se-nourrit-de-l-ia-l-absurde-guette-20240803
L’IA en entreprise – professions menacées ?
https://www.monster.fr/conseil-carriere/article/emploi-robotisation-quels-metiers-sont-menaces
IA – opportunités et risques
https://www.europarl.europa.eu/topics/fr/article/20200918STO87404/intelligence-artificielle-opportunites-et-risques
Dépression chez les jeunes
https://feelapp.care/blog/depression-chez-les-jeunes/
Etude sur le cyberharcèlement
https://www.who.int/europe/fr/news/item/27-03-2024-one-in-six-school-aged-children-experiences-cyberbullying–finds-new-who-europe-study
Mieux protéger et accompagner
https://www.senat.fr/lessentiel/ppl22-344.pdf
Le délaissement parental en 2018 (rapport du ministère de la Justice)
https://www.justice.gouv.fr/sites/default/files/2023-04/Rapport%20De%CC%81laissement%20parental_Version%20finale_juillet%202020.pdf
Et un peu de publicité…
Ce site respecte votre vie privée.